Rise of the Runelords series:
- Book 1: Burnt Offerings
- Book 2: The Skinsaw Murders
- Book 3: The Hook Mountain Massacre
- Book 4: Fortress of the Stone Giants
- Book 5: Sins of the Saviors
- Book 6: Spires of Xin-Shalast
- Reconstructing Rise of the Runelords

We continue our march ahead into the Rise of the Runelords Adventure Path from Paizo, breaking each book down into what I consider the essential story beats. Why? Because doing so frees up room for more character-driven bits and overall simplifies and focuses the campaign. But you know all of that, because you started at Book 1 above and have been here the whole time! Still, especially for today, I’ll restate my caveats:
First and foremost, these edits are to my preference for the game that I want to run. What I consider “essential,” you may not, and vice-versa. You would make (or have made) different decisions, which is both natural and part of the fun. Feel free to comment below if you see different opportunities.
Second, get ready to clutch your pearls. If you’ve run or played in Rise of the Runelords, I’m going to be deleting your favorite side quest, or NPC, or completely rewriting villain’s motivations and backstories. When I’m done, it’s not going to resemble the story you know.
Third, there will be rampant spoilers—in fact, once I dive in, these posts are essentially spoilers from start to finish. If you are a player in one of these APs or plan to be, these articles aren’t for you. (If you plan on GMing it, however… welcome!)
Finally, I don’t yet know what game system I’ll be using to run this Adventure Path, but it likely won’t be Pathfinder. Try not to get caught up in how dramatically I’m reducing the possible XP or treasure, or what I’m doing to CR of encounters. For a peek inside my thoughts on systems, you can start here.
Onto Book 4, Fortress of the Stone Giants, by Wolfgang Baur!
Rise of the Runelords 4: Fortress of the Stone Giant

From the many reviews I’ve read of this Adventure Path, this book is many people’s least favorite, due in large part to the repetitive giant fights (and yes, our “favored foe” of Book 4 is, indeed, giants) and just general focus on combat without roleplaying. As a result, I’m going to take my surgeon’s story scalpel to Book 4 with abandon and, when I’m done, it will be roughly equivalent to half the gameplay time of the other modules in the AP. All the caveats above are in full effect today.
Despite the heavy editing below, I’m not super critical of this book’s pages of preamble backstory. The gist is this: Mokmurian was a runt of a stone giant and threw himself into becoming a wizard to compensate. He was eventually exiled from his clan and went searching for ancient Thassilonian ruins that had been hinted at within his magical tomes. Doing so led him to an ancient library, then to Xin-Shalast, Runelord Karzoug’s former epicenter of power and where his tomb resides. He’s now on a mission to raise Karzoug from his grave, and in so doing has formed a monstrous army to retake the land in Karzoug’s name. It’s Mokmurian who taught his allies—including the lamia sisters Xanesha and Lucrecia, and the spellcaster Barl Breakbones—the ritual of the Sihedron Runes on greedy souls, where the deaths of those inscribed fuel Karzoug’s revival. This ritual has been weakening the humans and their settlements, and the time to attack in full force is drawing near. Are there some plot holes to criticize here? Maybe, but it’s a coherent motivation for Mokmurian and explains some of the events across the first three books.
Chapter 1: Stones Over Sandpoint
The module assumes that the PCs hear of Mokmurian’s plans to raid Sandpoint, and hustle to help prepare its defenses. I don’t like this setup, which puts the players in a constant, go-go-go mindset over multiple books. Instead, I would begin the book sometime after they’ve returned from their debrief with Mayer Grobaras in Magnimar, at least a season later, but maybe perhaps more. During this time, Mokmurian has learned of the deaths of the two lamia sisters, Xanesha and Lucrecia, and the fall of Fort Rannick. He now knows that a squad of “small folk” are looking to thwart his revival of Runelord Karzoug and decides to send a force to deal with these supposed heroes once and for all.
This motivation replaces what’s in the module, that there is a secret Runeforge buried in one of the Hellstorm Flumes, one of which is the old lighthouse in Sandpoint. Mokmurian, as written, has sent scouting forces to collect stones from each Flume, which he can magically investigate to decide which is the location that Karzoug wants destroyed (and don’t get me started on why he wants it destroyed, which is too complex to convey here).
And so, in my version, the adventure begins at dawn on a normal day in Sandpoint, with the thunderous crack of stone against stone as a boulder strikes the north wall. The PCs wake to find themselves under attack and must rally themselves and the town against a force of stone giants, dire bears, and… a red dragon! Very cool, and a fun way to jolt the party into action.
The module outlines the various places in town the giants attack and what happens round by round. I’ll use this outline as a guidepost only and instead set up a) where each PC is at dawn and how they swing into action, giving each “group” in close proximity an initial encounter, and then b) 2-3 additional set pieces as the party forms up and organizes the town’s defenses. To me, these can be time lapsed, making the invasion seem grander in scale and allowing the players some cinematic control over how they deal with such a surprising and intimidating force. If the game system I’m using has large-scale warfare or siege rules, now is a good time to try them out. My hope would be to spotlight NPCs and locations that the players care about.
Eventually, the PCs repel the invading force, sending them in full retreat. If the party captures someone to question, the giant or dragon will talk of Mokmurian’s hatred for humans and how he will soon wipe them from the region, playing up the greedy nature of anyone questioned (“All the wealth you’ve stolen from the land will be mine… I mean ours, now!”). If not, they can track the retreating giants to Jorgenfist. Either way, the message is clear: Mokmurian knows of the PCs and considers them a threat. Today’s victory won’t stop him, and next time the attack may be worse.
Chapter 2: Journey to Jorgenfist
Since he’s a wizard, Mokmurian has made his base of operations not within Xin-Shalast, but instead the Vale of the Black Tower, where he first discovered an ancient Thassilonian library. He’s renamed the place Jorgenfist, and it’s here that his monstrous army is most concentrated. Jorgenfist is ~320 miles from Sandpoint, which the module estimates at about 15 days of travel. If the players enjoyed some overland travel mechanics in Book 3, I’d bust them out here again, allowing for a) a non-giant encounter or two, b) signs of the army’s mobilization (the module provides nice examples here), including wild rumors from anyone the party meets, and c) showcasing Golarion, especially since there are so many rich descriptions and maps of the area available. If not, this can be more of a travel montage.
Eventually, the party reaches the Storval Rise, a plateau of dizzying heights above the fertile lowlands below, and above which are the known lands of giants. The primary way to access the plateau is the Storval Stairs, which “rise in 2-foot steps, and are flanked on either side by immense statues of Runelord Karzoug (although the southern statue has finally begun to crumble and erode) and walls of ancient towers, buildings, and dwellings.” Half a dozen hill giants guard the Stairs, and beyond them are the Iron Peaks, and it here where the PCs will find Jorgenfist. The signs of a growing army (mostly giants, but other monstrous creatures as well) are obvious the closer the party gets, and there should be at least one encounter with giant patrols or giants heeding Mokmurian’s call.
It sounds like I’m shortening this chapter dramatically, but I’m not. The point is to make the journey to Jorgenfist both interesting and to demonstrably increase the scale and size of the threat the PCs face.
Chapter 3: Into the Valley of the Black Tower
Within the Iron Peaks is a valley marked by a black tower, once forbidden by the stone giants but now the epicenter of Mokmurian and his growing power. When the party first sees the valley, the size of the army is overwhelming: seven large camps of giant tents and yurts surround the tower, representing literally hundreds of giants of various kinds and tribes and far too big a force to tackle directly. If they’re able to get closer and take in details, it’s also clear that each one of the giants has been branded with a Sihedron Rune, which the creatures consider Mokmurian’s symbol but which ultimately is an opportunity to fuel Karzoug’s rise with every giant’s death, assuming Mokmurian can properly fuel their greed by promising them wealth from conquering the humans’ lands.
There’s also a device in the module called a Runeslave Cauldron, which is an ancient Thassilonian artifact used to enslave any giant who’s having doubts. Not only does this device feel overly convenient, the logic of it is difficult for me to imagine… why not just enslave them all and ensure loyalty? How are giants okay watching dissenters from their own clans magically enslaved? How do they even get dissenting giants to the Cauldron deep within the bowels of the library? I much prefer the scene to be a fragile alliance, one in which only the greediest of giant clans have rallied around Mokmurian but they still squabble between factions and sometimes question his leadership. There is terrific detail about the seven tribes who’ve gathered at Jorgenfist, and I’d use this detail to make any interactions with the giants interesting and diverse. If the party can somehow sow discord as a first gambit to infiltrating Mokmurian’s stronghold, that sounds awesome.
It’s up to the PCs to figure out how they navigate the army of giants and enter Jorgenfist. As always, I find the place too complex in backstory and monster type for my tastes (don’t get me started about the mummified Thassilonian monk who, after the party defeats him, carries a scroll case that somehow has intact scrolls—after 10,000 years!—and a “golden ticket” type entrance to the lower library), but the parts I’d keep are a) the red dragon from Chapter 1, whose is here if it survived the raid on Sandpoint, plus b) dire bear and mammoth pens, the giants’ warmounts. Every other threat should be various types of giant, made diverse and interesting by the content in the module. Jorgenfist itself is a former Thassilonian library, so I’d play up the ancient wonder of it all, though unlike the module I would make it vastly worn down, without any hazards or beings from Thassilon still active.
Chapter 4: Under Jorgenfist
Below the tower is a series of caves that I would, quite simply, skip and say don’t exist. It’s a dizzying parade of encounters which are a little mind-numbing in their sheer volume and offers few connections to other story beats. There are (takes deep breath) dire bears, stone giants, a stone giant general, Mokmurian’s chef, more stone giants, a stone giant elder ghost, a kobold barbarian (don’t ask), redcaps, ogres, more stone giants, even more stone giants, a rune-infused hill giant, two young red dragons, lamia clerics, and trolls. None of these encounters meaningfully advance or enhance the story, and I can’t imagine being a player and having what amounts to literally months of real time to experience combat after combat with no roleplaying at all. This section of the book, it seems to me, is what the reviews primarily criticize.
The one character I would preserve from this chapter is Conna the Wise, the only elder from Mokmurian’s original clan who joined his cause. She’s interesting because she’s a keen observer and someone Mokmurian has taken into confidence, so she knows him well. Most importantly, she’s decided that his goals are not for giantkind’s benefit but rather borne of greed and an obsession with Karzoug. She knows of the PCs, and that they’ve infiltrated Jorgenfist. She surreptitiously approaches the party and offers to help them. Her presence is an interesting wrinkle, and I love that the party finds an unexpected insider who wants to thwart the BBEG even though she loves him (not romantically, more as an aunt). So, while I’d eliminate this whole level of the map, I’d seed Conna earlier… perhaps she’s wandering the tents outside of Jorgenfist, or more likely she seeks out the party once they’ve gained entrance. Then, the party has an ally which can play out in all sorts of ways. She won’t act directly against Mokmurian, but she won’t prevent the party from killing him if that’s what’s needed in order to steer the giants from their present course.
Chapter 5: The Ancient Library
I’m truly confused by the choices surrounding the ancient library’s backstory as written. An order of “Therassic wizard-monks” who once dwelt here were not directly affiliated with Karzoug, but instead worshipped a god of scholars called the Peacock Spirit, and they trafficked with devils from Hell. Oh, and Hounds of Tindalos are here, so there are no right angles in the place. What the what? Why not have the library that has captured Mokmurian’s obsession and fueled his power be directly tied to the Runelord Karzoug? Wasn’t this location in the heart of his realm, long ago? It’s just baffling, and I wonder how many players would even begin to guess at how all this lore fits together.
As a result, I would fundamentally reskin the library to be classically Thassilonian, a monument to Karzoug’s insatiable greed for knowledge and power. For the first time, the PCs will be experiencing something 100% focused on Karzoug, and so I’d hit them between the eyes with it. Sihedron Runes everywhere, crumbling but lavish furnishings, the highest and grandest of ceilings, gold and gemstones galore, and constructs or demons (not devils—demons are more tied to Karzoug’s backstory) that somehow have multiple arms, or are made of shining gold, or other signals of greed. I’m not entirely sure why the sin of greed is so underplayed in the AP until now, but I’d amp it up. There is exactly one creature (other than Mokmurian) I’d keep from this chapter of the module as written, which is a clockwork librarian that has been repairing itself for millennia. Speaking of which, I like the idea that Thassilonian wizards concentrated preservative magic into the library to keep it timeless, which is a storytelling crutch that, to me, is thrown around too frequently in “ancient civilization” ruins but here makes sense. I would say that those magics have largely failed over 10,000 years (again, this is a dizzying amount of time), but these are far more recognizable ruins than any the party has seen to date, and the books are intact enough that they’ve allowed Mokmurian to become a powerful wizard.
Little runty Mokmurian, all ten feet of him, isolates deep in the library, only emerging to give speeches or bring his lieutenants to heel. I like the idea that he’s a chip-on-his-shoulder runt, and I’m disappointed the module didn’t do a “Oz behind the curtain” thing with him, where the persona Mokmurian uses to rule is far grander and more intimidating than the actual giant. Alas. Maybe that would have fit well if Karzoug had been the Runelord of pride.
It’s impossible to know what the setup is for the final encounter against Mokmurian, because there are countless ways the PCs could have gained entrance to this inner sanctum. Perhaps the PCs are leading a splinter group of giants they’ve convinced to rebel against their leader, aided by the revelations of Conna the Wise. Perhaps they’ve largely managed to avoid confrontation and have ninja-snuck into the library, surprising Mokmurian in a vulnerable moment. Perhaps the party’s entrance has been loud, and Mokmurian has summoned his most loyal followers outside the library to blitz the party. Whatever the case, the intent would be to make the confrontation with Mokmurian feel like a proper boss battle. If it happens in the library, part of the fun would be attempting to preserve the priceless tomes and artifacts of history surrounding everyone, something Mokmurian would be attempting as much as any history-minded PC.
A detail from the module I like: Immediately before Mokmurian falls, he is briefly controlled by Karzoug’s spirit. His countenance changes, he gives a brief, taunting villain speech, and then leaves Mokmurian to his fate. Because we’re getting into higher-level and more epic play, I’d probably do something like make Karzoug’s mocking laughter continue echoing in the valley until the Runelord is defeated at the end of Book 6. These APs should be about saving the world (or at least, the world the PCs know), so I’m in favor of permanent, fairy-tale like changes to the environment based on their adventures.
Either killing Mokmurian or getting him to flee is enough to unravel the weak alliances among the seven tribes. Again, the aftermath could play out in several different ways, from warring tribes in the valley to a treaty with the party on behalf of Varisia. Perhaps Conna the Wise steps in to lead the giants to a brighter future. Again, the goal is to make the PC’s actions matter and push them into becoming truly heroes of the age.
If it’s intact, the Thassilonian library is a tremendous resource to the PCs. History nerds and scholars rejoice, because the library can unlock full lore dumps about Thassilon, the Runelords generally, and Karzoug specifically. If one or more of the PCs are keenly interested in this lore, there is huge payoff here. It’s also an opportunity to fill in any blanks the players have on what’s happened up until now. The module provides example book titles to make the lore dumps more immersive as well.
Because it’s Karzoug, there is also a metric ton of treasure for the PCs left behind by Mokmurian – the module says he’s used most of his wealth to fund the army, but again I don’t know why we’re shying away from greed. In this AP above all others, I’d shower the party with gold. It’s not like this wealth allows them to purchase rare artifacts that don’t exist in Sandpoint, and if they want to invest their downtime in Magnimar seeking high-priced items, that sounds like a fun session or two. Indeed, the party spending lavishly creates an interesting moral conundrum for any savvy players, since expressing greed might further fuel Karzoug’s awakening. The only trick is to not give the PCs items that dwarf their other abilities and make future encounters trivial, especially because the goal of the next book is creating powerful relics to take on Karzoug. But again: This Adventure Path is about the sin of G-R-E-E-D… It should not be a treasure-light experience.
Deconstructed Fortress of the Stone Giants
I’m slightly self-conscious about how much I’ve cut or changed in Fortress of the Stone Giants, and may have been prewired to do by the reviews I’d read. That said, retaining Chapters 4 & 5 as written means a long, seemingly endless series of combats with stone giants and a cast of characters to which the PCs have no previous or future connection. What I’ve done instead is provide a significantly more streamlined focus on getting to Jorgenfist and dealing with Mokmurian. There is a large amount of improvisation both the players and GM will need to do once getting there, since the army of giants is too large to take on directly, and for me that’s the fun of this book. To be clear, though: My approach means a lot of “let the players decide” and figuring it out as I go.
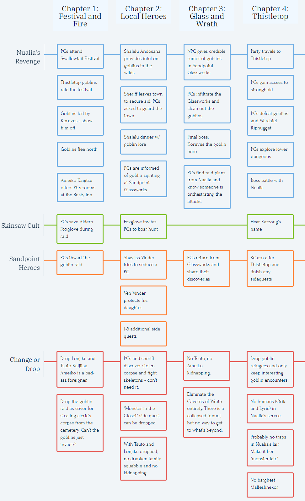
Plottr’s visualization shows how relatively straightforward this book becomes, as compared with Book 3:

We’re eyeing the endgame now… Books 5 and 6 are about to get epic in scope. I hope this long and winding journey has been fun for you. Please do drop a comment or email me at jaycms@yahoo.com!























